티스토리 뷰
목차
스프레드의 종류와 해석 방법 알아보기
타로카드 리딩에서 '스프레드(Spread)'는 질문에 따라 카드를 배열하는 방식입니다. 어떤 카드를 어디에 놓는지가 곧 해석의 방향을 결정짓기 때문에, 스프레드는 단순한 배열을 넘어 하나의 구조화된 언어라고도 할 수 있죠.
이 글에서는 타로카드 스프레드의 기본 개념부터 다양한 스프레드 방식, 그리고 각각을 어떻게 해석해야 하는지까지 쉽게 풀어 설명해보겠습니다.

1. 스프레드란?
스프레드는 질문자에게 적절한 메시지를 얻기 위해 카드를 배열하는 틀이자 지도 같은 것입니다.
스프레드는 크게 두 가지 목적을 위해 사용됩니다:
- 질문을 구조화하기 위해: 감정, 상황, 미래 등 주제를 나누어 살펴보기 위해
- 카드의 위치에 의미를 부여하기 위해: 뽑힌 카드 자체뿐 아니라 그 카드가 놓인 '자리'가 해석에 중요한 역할을 합니다
예를 들어, ‘현재’ 자리에 '소드의 3'이 나왔다면 마음의 상처가 현재 상태임을, ‘미래’ 자리에 같은 카드가 나왔다면 곧 겪게 될 감정일 수 있죠.
2. 기본적인 스프레드 종류
(1) 원 카드(One Card) 스프레드
- 구성: 카드 1장
- 사용 상황: 명확한 메시지가 필요할 때, 하루의 운세, 간단한 조언이 필요할 때
- 예시 질문:
- 오늘 내가 집중해야 할 것은 무엇인가요?
- 이 상황에서 어떤 태도를 취해야 할까요?
- 지금 나에게 가장 필요한 조언은 무엇인가요?
- 해석 팁: 질문을 단순하고 명확하게 설정할수록 카드의 메시지가 직관적으로 다가옵니다.
(2) 쓰리 카드(Three Card) 스프레드
- 구성: 카드 3장
- 일반적 배열과 의미:
- 과거 (Past)
- 현재 (Present)
- 미래 (Future)
- 예시 질문:
- 이 관계의 흐름은 어떻게 흘러왔고, 앞으로는 어떻게 될까요?
- 지금 내가 겪고 있는 갈등의 원인과 앞으로의 방향은?
- 이 결정을 내리기 전과 후, 어떤 변화가 있을까요?
- 해석 팁: 시간의 흐름이나 원인–결과의 관계를 파악할 수 있는 유용한 기본 스프레드입니다.
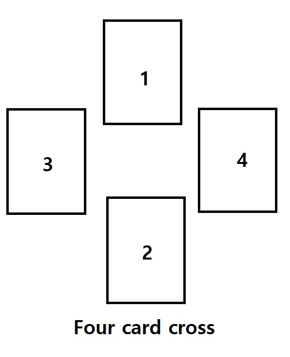
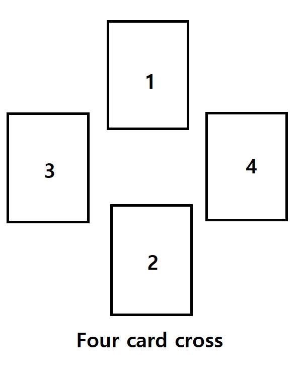
(3) 사방 스프레드(Four Card Cross)

- 구성: 카드 4장
- 의미:
- 위: 무의식 / 영적 메시지
- 아래: 현실 / 기반
- 왼쪽: 과거의 영향
- 오른쪽: 다가오는 가능성
- 예시 질문:
- 이 선택에 있어 나는 어떤 내면적, 외면적 영향을 받고 있나요?
- 지금 내 삶의 균형은 어떤가요?
- 앞으로 나아가기 위해 어떤 점을 돌아봐야 할까요?
- 해석 팁: ‘위와 아래’, ‘과거와 미래’의 대비를 통해 중심축을 찾아가는 데 도움이 됩니다.
(4) 켈틱 크로스 스프레드(Celtic Cross Spread)

- 구성: 총 10장
- 카드 위치와 의미:
- 현재 상황
- 장애물 또는 도전 / 방해요소
- 무의식적 영향 / 잠재되어 있는 영향력
- 과거의 기반 / 나의 과거
- 의식적인 생각 / 현재 드러난 영향력
- 가까운 미래
- 나의 태도 / 감정
- 외부 환경 / 외부 영향력
- 희망과 두려움
- 최종 결과
- 예시 질문:
- 현재의 이 고민을 어떻게 해결해나갈 수 있을까요?
- 이 관계의 전반적인 흐름과 결과는 어떨까요?
- 지금 이 중요한 결정을 내리기 위해 고려해야 할 것들은?
- 해석 팁: 깊은 통찰이 필요한 복잡한 상황에 적합. 시간과 에너지를 들여 전체 흐름을 읽는 것이 중요합니다.
(5) 관계 스프레드(Relationship Spread)
- 구성: 보통 5~7장
- 일반적 위치 구성 예시:
- 나의 감정
- 상대의 감정
- 현재 관계 상태
- 도전 요소
- 조언 또는 향후 가능성
- 예시 질문:
- 이 사람과의 관계에서 서로가 느끼는 감정은 무엇인가요?
- 갈등의 원인은 무엇이며, 회복 가능성은 있나요?
- 이 관계를 유지하는 것이 나에게 좋은 선택일까요?
- 해석 팁: 각자의 시선과 감정을 분리해 읽으면서, 교차되는 포인트에서 진실한 관계의 본질을 파악할 수 있어요.
3. 스프레드를 고를 때 고려할 점
- 질문의 성격: 간단한 질문에는 원 카드, 깊이 있는 질문에는 켈틱 크로스가 적합
- 질문자의 상태: 혼란스러울 때는 쓰리 카드로 단순하게 정리해주는 것도 도움이 됨
- 시간적 여유: 시간이나 집중이 짧다면 간단한 스프레드가 효과적
무작정 복잡한 스프레드를 쓰는 것보다, 질문과 상황에 맞는 구조를 고르는 것이 더 정확한 리딩으로 이어집니다.
4. 스프레드를 해석하는 방법
스프레드는 단순히 카드를 읽는 것이 아니라, 카드 간의 관계와 배열된 위치의 의미를 함께 해석하는 것이 핵심입니다.
- 각 자리의 의미를 먼저 파악한 뒤
- 해당 카드의 상징과 메시지를 그 맥락에서 해석하고
- 카드들 사이의 흐름과 연결을 찾아야 합니다.
예를 들어, ‘미래’ 자리에서 부정적인 카드가 나왔더라도 조언 카드가 긍정적이면 해결책이 함께 제시된 것으로 볼 수 있어요.
타로는 ‘내면의 대화’를 여는 문
타로 스프레드는 단지 카드 배열이 아닙니다. 마음의 흐름을 구조화하고, 질문자의 생각과 감정을 하나씩 꺼내보는 대화의 틀이자 지도입니다. 스프레드를 잘 활용하면 타로카드는 더 이상 예언의 도구가 아니라, 자기 이해와 내면 성찰의 통로가 됩니다.
다음 글에서는 실제 스프레드를 예시로 보여주며 해석하는 과정을 구체적으로 설명해드릴게요. 질문이 있다면, 그 질문에 맞는 스프레드 추천도 함께 도와줄 수 있어요!